福建技术师范学院(Fujian Polytechnic Normal University)坐落于福建省会福州南翼,现代化国际化港湾城市、全国著名侨乡、全国县域经济百强市福清市。学校由福建省人民政府主办,创设于1977年,前身为福建师范大学福清分校,2002年开始本科办学,2019年经教育部批准独立设置为公办本科高校。学校是全国十二所职业技术师范院校之一、福建省唯一一所以职教师资培养为特色的应用型本科高校,是福建省一流应用型建设培育高校、福建省硕士学位授予单位培育高校和福建省高校“三全育人”综合改革试点高校。
	因工作需要,拟在人员控制总量内向社会公开招聘高层次人才40名。根据《福建省省属事业单位公开招聘工作人员考试暂行办法》的规定,制定具体方案如下:
	一、基本条件
	1.具有中华人民共和国国籍,拥护中国共产党的领导,热爱社会主义,遵纪守法,品行端正。
	2.身体健康,符合福建省教师资格认定的体检标准。
	3.原则上具有研究生学历和博士学位;或硕士学位且具有副高级职称以上人员;符合我省考核招聘条件的有关高层次人才。
	4.年龄原则上不超过40周岁(在1984年5月至2007年5月期间出生),具有副高级职称的不超过45周岁(在1979年5月至2007年5月期间出生),具有正高级职称的不超过50周岁(在1974年5月至2007年5月期间出生)。特别优秀或紧缺人才,年龄可适当放宽。
	5.从海外(境外)引进的博士研究生,原则上,本科阶段需为全日制本科,且博士研究生需毕业于国际知名四大世界大学排名之一最新排名前500的大学,或所学专业在国际知名四大世界大学排名之一最新学科排名前100,并提供教育部留学服务中心出具的学历学位认证书。国际知名四大世界大学排名以ARWU世界大学排名、QS世界大学排名、THE世界大学排名、U.S.News世界大学排名为准。学历、学位、认证书等资格认定落款时间截止为2025年12月31日。
	6.因受过刑事处罚或被开除公职的人员,以及法律规定不得招聘录用的其他情形的人员,不得报名。
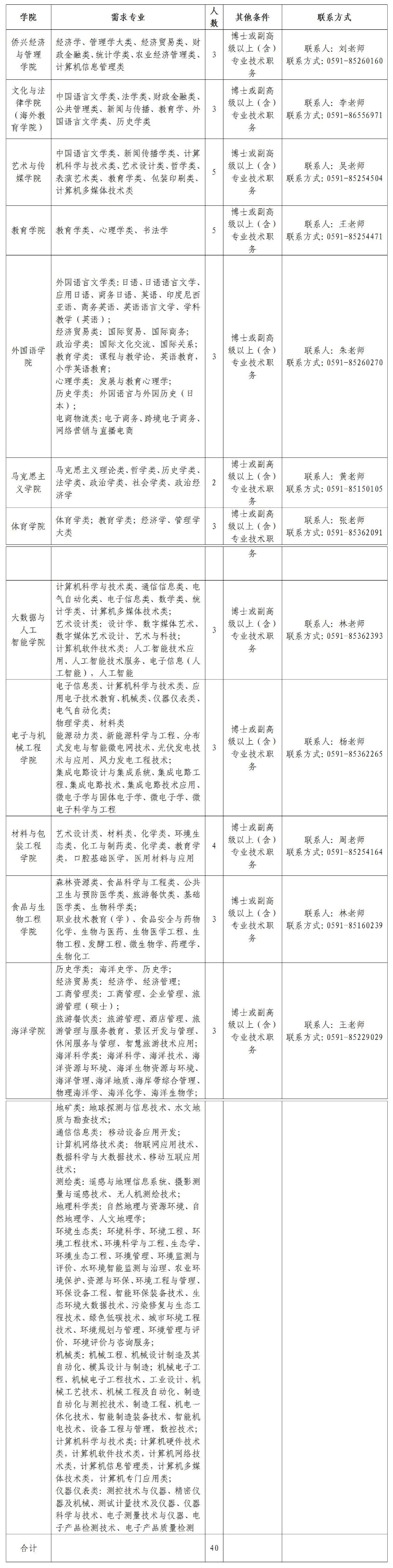
	二、招聘岗位及要求
	 
	三、人才待遇
	1.聘用人员除享受国家和福建省规定的事业单位工作人员相应岗位等级的工资福利待遇外,还可享受校内引进待遇。
	2.对符合福建省、福州市引进人才认定条件的,可申请省市相关部门审核确认,享受相关人才待遇。
	四、信息公布
	招聘信息在福建省人力资源和社会保障厅网站、福建就业网及福建技术师范学院网站公开发布。
	五、报名和资格审查
	1.报名时间:自本方案发布之日起至2025年12月31日,或完成招聘计划。
	3.资格审查:应聘人员应严格按照招聘岗位的条件要求报名,并对提交材料的真实性负责。凡个人填报信息不实,不符合招聘岗位要求的,一经核实,即取消考试或聘用资格。
	4.择优筛选:收简历后,根据学术水平择优筛选。
	六、考核体检
	考察环节对存在师德失范行为实行“一票否决”。体检标准及项目参照我省现行教师资格申请人员体检标准执行。
	七、公示
	考核、体检合格,且符合岗位各项条件要求的拟聘人选在福建省人力资源和社会保障厅门户网站、福建省就业网、福建技术师范学院人事处网站公示7个工作日。
	八、聘用
	公示结果不影响聘用的,办理聘用核准手续,单位与拟聘人员签订聘用合同。
	九、联系方式
	联系地址:福建省福清市龙江街道校园新村1号福建技术师范学院人事处
	邮编:350300
	联系人:戴老师、李老师
	电话:0591-86073179(工作日8:00—12:00,14:30—17:30),来电请说明是在
高校教师人才网看到的信息
	电子邮箱:rcb@fpnu.edu.cn
	各学院联系人、联系方式详见方案中招聘岗位及要求信息表。
	
		
 
			
特别提示: 针对本网发布的部分招聘信息来自于网络,其版权归原作者所有;同时请求职者先通过招聘单位网站或电话等方式核实招聘信息后再应聘,以防虚假、诈骗招聘带来不必要的损失。若有侵权,虚假、诈骗招聘信息请第一时间联系高校教师人才网3415663459@qq.com,我们将立即处理。
		
	
							免责声明:
1、凡本站注明“稿件来源:高校教师人才网”的所有文字、图片和音视频稿件,版权均属本网所有,任何媒体、网站或个人未经本网协议授权不得转载、链接、转贴或以其他方式复制发表。已经本站协议授权的媒体、网站,在下载使用时必须注明“稿件来源:高校教师人才网”,违者本站将依法追究责任。?
2、本站注明稿件来源为其他媒体的文/图等稿件均为转载稿,本站转载出于非商业性的教育和科研之目的,并不意味着赞同其观点或证实其内容的真实性。如转载稿涉及版权等问题,请作者在两周内速来电或来函联系。